跳至内容
MIX-ArtMenu
  • STORE
  • MAGAZINE
  • GRASSHOPPER I
    • KUKA|PRC
  • GRASSHOPPER II
    • SPECIFICATIONS
      • PARAMS
      • MATHS
      • DATA
      • TEXT
      • VECTOR
      • CURVE
      • SURFACE
      • MESH
      • TRANSFORM
      • DISPLAY
      • INTERSECT
    • TOPICS
      • DATA
      • DISPLAY
      • PIN REFERENCE
      • THEORY
  • ABOUT
MIX-ArtStudio
  • STORE
  • MAGAZINE
  • GRASSHOPPER I
    • KUKA|PRC
  • GRASSHOPPER II
    • SPECIFICATIONS
      • PARAMS
      • MATHS
      • DATA
      • TEXT
      • VECTOR
      • CURVE
      • SURFACE
      • MESH
      • TRANSFORM
      • DISPLAY
      • INTERSECT
    • TOPICS
      • DATA
      • DISPLAY
      • PIN REFERENCE
      • THEORY
  • ABOUT
MIX-ArtStudio
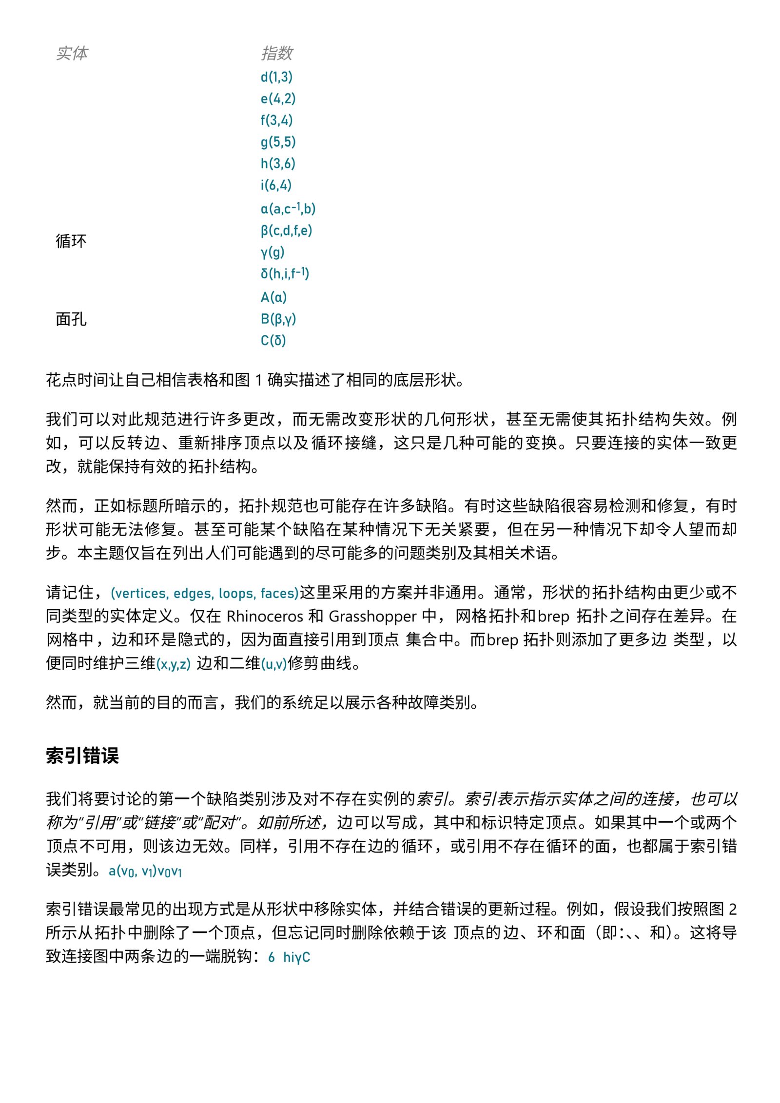
HOME Topics Topics-Theory Topological Faults

Topological Faults

  • 2025年8月30日
  • Topics-Theory
—Learn More —
  • MIX-ArtStudioMIX-ArtStudio
  • Topics-Theory
  • MIX-ArtStudioMIX-ArtStudio
  • Topics-Theory
  • MIX-ArtStudioMIX-ArtStudio
  • Topics-Theory
  • MIX-ArtStudioMIX-ArtStudio
  • Topics-Theory

MIX-ArtStudio

It Is Necessary To Pave The Way For It By Chance !

Copyright©2025-MIX-ArtStudio